关于该充电板遇到的问题
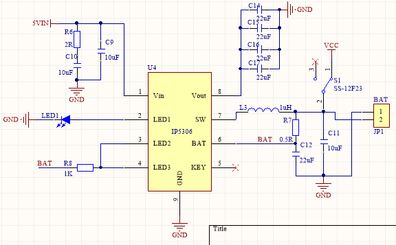
IP5306
首先是在充电芯片上遇到的问题,我选用的是英集芯的一款 IP5306 做锂电池的充放电管理。作为一款在充电宝中广泛运用的芯片,也踩了一些坑。由于早些时候就用IP5306做过设计,所以这次电路基本是照搬的原先的设计,但是在因为没有用到pin 8,就默认将其悬空了。
IP6306,BAT脚降压给电池充电,Vout脚升压5V输出。电路基本按照手册设计,但是每次充电管理芯片每次上电不到三分钟,电池端直接短路保护。因为这个电路用过好多次了,一度以为是后续电路造成的问题。
事实证明很多时候遇到问题不要盲目尝试,而要多思考推断,得出基本结论后再进行修改。测试的时候也要分步进行,确认电路出问题的部分。
思考后认为是8脚悬空造成的问题,由于升压电感输出如果没有后续电容去存储能量,维持恒定电压,电感充放电电压在pin 8内部直接击穿了芯片。于是我在pin8脚加了两个22uF的电容,问题就解决了。
由于手头的芯片比较紧张,还没有用示波器实测浮空8脚的电压情况。
MP2451
本来需求给我的只是要求输出两种不同的电压,并没有对电源纹波有任何要求,于是实际实验中使用该电源板供电,输出波形经过几重算法滤波后还是有很明显的噪声干扰。
简单研究了一下电路发现,其中的3V端接到某几个模拟信号的输出端,工作电压输入后在3V端出现波动剧烈波形,而在原先接3V干电池的情况下电压可以被稳定。
于是我需要把原先的开关电源换成一个参数良好的LDO,于是需要对LDO的重要参数有一定的了解。
以下正文
关于线性稳压器(LDO)的选型
LDO的基本原理
LDO是个负反馈系统,Vout增大,运放输出电压增大,PMOS的VGS减小,输出电流减小,输出电压随之减小。
LDO具有很好的噪声隔离作用,具体指标是PSRR,在一些噪声敏感电路中,AD/DA等必须选择高PSRR的LDO。
关于线性稳压器的启动
电流软启动
第一种方法是电流软启动。大多数稳压器具有电流限值;电流软启动是缓升或步进到该电流限值。由于输出电容充电量远远小于最大负载电流,软启动使得输出电压缓慢上升。电流软启动的优点是稳压器输入电流稳定上升,不会将负载启动的瞬态电流传递到输入。
使能负载时,大家可能会注意到输出电压斜率突然改变方向的一个点。这是因为负载电路打开并尝试在稳压器处于限流的条件下启动工作。如果负载电流超过软启动电流,负载本身将进入欠压状态,造成复位。随着负载电流的打开和关闭,这种循环会不断持续。最后软启动电流达到足够高的水平,能够支持负载供电,释放复位,负载电路正常唤醒。
电压软启动
第二种软启动是缓升输出电压。缓升输出电压会在输出电压上产生单调变化,当下游电路开启时不产生任何电压瞬变。这样也能防止负载多次进入复位状态,因为输出电压仅穿越负载欠压门限一次。
电压软启动期间的浪涌电流取决于输出电压和输出电压的变化斜率,在加上负载吸收的电流。典型情况下,按照浪涌电流大约为最大额定输出电流的1%至10% (使用推荐的最小输出电容)来设置输出电压斜率。将浪涌电流设置为小于最大负载电流的10%,为负载及任何额外输出电容需要的电流提供了裕量。其缺点是输入电流与负载变化有关,不能直接控制;优点是能够避免系统多次复位。
静态电流与压差的关系
输入与输出之间的压差达到很小的状态。此时的线性稳压器,即使负载电流非常小,也会强制FET导通,最大程度地减小输入与输出之间的压降。工作在最低压差时的潜在问题是,驱动稳压器输出FET的栅极驱动电路将消耗较大电流。使得“待机模式”变为“电池快速放电模式”。
即使很好的IC设计,静态电流在最低压差条件下增大的现象也并不罕见。小压差下的电源电流提高2倍很常见,有些设计甚至增大10倍或更多。有些器件在EC表或静态电流与输入电压关系的典型工作特性曲线中给出压差与电源电流的对应关系。但更多情况下,数据手册给出的是叫高压差下的电源电流。
对于具体应用,如果低压差条件下的静态电流非常重要,应选择提供该信息的LDO,或者进行实际测量,确定性能满足要求。
负载瞬态响应
负载快速变化期间,多数稳压器都具备一定的能力使输出保持在稳压范围内。负载变化时,输出FET栅极驱动需要随之变化。而栅极驱动达到新水平所需的时间决定了输出电压的瞬态下冲或过冲。
满载时的快速瞬变会造成最差情况下的瞬态下冲。选择稳压器之前,须务必检查瞬态响应。与从1%满载作为初始条件相比,从10%满载开始通常会给出更好的结果;因为10%负载预偏置与1%负载预偏置相比,输出FET栅极电压更接近其最终值。负载从空载变为满载,要想获得较好的负载瞬态响应比较困难。
保证稳压器输出负载最小在一定程度上可以规避大的负载瞬变,但这不是有效的解决方案。当稳压器从满载跃变到轻载时,往往会发生输出过冲。而稳压器从过冲状态恢复的过程中,器件处于比较敏感状态 —— 此时的输出FET完全没有偏置。这种状态下,如果出现另一次负载阶跃,输出则出现下冲,比第一次更为严重。
如果存在任何快速开启、关断负载的情况,最好在类似条件下检查每个稳压器的负载瞬态响应。(图3)所示为双脉冲负载瞬变期间的性能。
功能需求
使能输入:LDO使能电平高低用于启动或关断LDO。使能输入允许外部控制LDO的关闭和启动,这是多电压轨系统中调整电源上电顺序的一个重要特性。
软启动:可编程软启动有助于减小启动时的浪涌电流和提供上电顺序。对于启动时要求浪涌电流受控的应用,有些LDO提供了可编程的软启动(SS)功能。为了实现软启动,在SS和地引脚之间需要连接一个小的陶瓷电容。
选型细节
输出可调型号LDO,FB电阻需靠近芯片且在电容之后,还需确认规格书对阻值的要求。一般电阻越小抗干扰性越强,但是取样电阻上的损耗会增大,加大电阻可能导致输出电压不稳定。
LDO输出稳定性:LDO是负反馈系统,Vin和Vout 上的电容值及电容的ESR都会影响系统的稳定性,最主要是ESR。LDO规格书都会列出对输入电容Cin和输出电容Cout及其ESR的要求,一定要严格遵守。LDO的Cin和Cout都会在1uF以上,ESR越低越好,最好低于100mΩ。
LDO输出端接有其它电压源时需要考虑LDO内部MOS的体二极管,需要选防倒灌的型号。
自放电功能:LDO关闭后,负载电容上仍然有电量,在下次输出时会因为这个电量产生一个快速Voltage Spike。虽然幅度不高,但是对后级电路具有破坏性。带自放电功能的LDO在关闭输出后,泄放输出电容上的电量。
重要参数:
PD(Power Disspation,耗散功率):LDO通过PD可以计算出在常温环境中的最大电流输出能力。
- 比如某一LDO输入5V输出3.3V,在25°C环境下PD=0.43,该LDO在常温25°C环境下最大电流输出能力为$0.43/(5-3.3)=253mA$
Dropout Voltage(最小压降)
Quiescent Current(静态电流):休眠阶段电源消耗成为影响电池寿命的关键因素,想降低睡眠期间的功率消耗,需要选择具有极低静态电流的器件。IQ受温度和输入电压的影响较为明显。
PSRR(Power Supply Ripple Rejection,电源抑制比):在射频设计中,对电源纹波极为敏感,需要考虑低噪声LDO,PSRR量化了对不同频率输入电源纹波抑制能力,反映了LDO不受噪声和电压波动,保持输出电压稳定的能力。
Load Transient Response(负载瞬态响应):负载电流变化时,输出电压的变化率。与输出端电容值、电容的ESR、LDO控制环路的增益带宽以及负载电流变化的大小和速率有关。LDO是一个负反馈汇率,相位裕量越大,负载瞬态响应越好。
Line Transient Response(线路瞬态响应):当Vin阶跃变化时,Vout的变化情况,输出电压偏差显示了环路带宽和PSRR特性。LTR随负载电流增加而变差,因为LDO的总环路增益不断降低。








