第一节 基础知识
什么是OPA?
OPA,Operational Amplifier,运算放大器。主要有同相输入端、反向输入端和输出端构成。
理想OPA:
- 输入阻抗无穷大
- 输出阻抗为零
- 带宽无穷大
- 开环增益无穷大
- 没有DC/AC误差
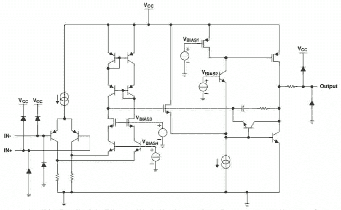
OPA内部构成
运放常用封装有DFN、CSP等小封装和BT封装形式。
运放基本作用
- 小信号放大
- 阻抗匹配
- 信号隔离
- 滤波(低通滤波、高通滤波、带通滤波)
- 驱动
- 做小功率电源
OPA的供电
单电源供电系统使用LDO给OPA供电
双电源系统,负压。LDO可选型号较少,一般用电荷泵负压芯片产生,输出务必做好滤波处理。
如果使用DC-DC供电,系统噪声是很难处理的。
运放分类
- 超低功耗运放
- 低功耗运放
- 高速运放
- 高精度运放
- 低噪声运放
- 差分放大器
- 功率放大器
- 音频放大器
- 仪表放大器
- 其它专用放大器
轨对轨运放:
所谓轨对轨运放指的是放大器输入和输出电压摆幅非常接近或几乎等于电源电压值。
轨对轨意思是,可以最大限度的输出信号,接近于电源的电压。
不是所有的rail2rail运放输入和输出都接近电源,有的只是输入、有的只是输出。当然也有输入输出都是rail2rail的,该类运放的最大特点就是可以扩展信号的电压范围,但一般输出电流比较小,在大电流情况下并不能保证rail2rail。
在低电源电压和单电源电压下可以有宽的输入共模电压范围和输出摆幅。
轨对轨输入输出的运放,耗电相对来说一般比较小。
运放常用参数
- 输入失调电压(Input Offset Voltage)Vos
- 输入失调电压温漂(Offset Voltage Drift)
- 输入偏置电流(Input Bias Current)IB
- 输入失调电流(Input Offset Current)Ios
- 共模电压输入范围(Input Common-Mode Voltage Range)Vcm
- 输出特性(Output Characteristics)
- 输出电流限制(Short Circuit Limit)
- 工作电压范围 VDD
- 静态工作电流(Quiescent Current)Iq
- 增益带宽积(Gain Bandwidth Product)GBP
- 压摆率(Slew Rate)SR
- 开环增益(Open-Loop Voltage Gain)Aol
- 电压噪声密度(Voltage Noise Density)en
- 相位裕度(Phase Margin)
- 共模信号抑制比(Common Mode Rejection)
- 电源纹波抑制比(Supply Voltage Rejection)
虚短和虚断
虚短:负反馈环路下,同向输入端与反向输入端电压基本相当。就像短路一样
虚断:负反馈环路下,通向输入端和反向输入端流入运放内部的电流非常小。就像断路一样。
用万用表测量同向端和反向端电压是没有办法测量运放的,万用表是用电阻分压的方式来测量待测点的电压的,电表流入电阻网络的电流是远远大于pA级的。万用表会成为一个负载,会分掉相当一部分的电压,所以测到同向端和反向端电压是不同的。用万用表测量的时候也引入了相当一部分的干扰,输出信号就偏离更多。
测量的话可以用示波器,把示波器设置为衰减10倍。衰减10倍之后输入阻抗会比运放的输入阻抗不在一个级别上,这时候可以看到同向端和反向端电压是很近似的。
运放的选择
直流信号
- 输入失调电压
- 温漂
- 输入失调电流
- 耗电要求
- 工作电压
- 输入输出特性
交流信号
- 交流信号频率
- 增益带宽
- 开环增益
- 电压噪声密度
- 耗电要求
- 工作电压
- 输入输出特性
直流
首先分析信号的特性。
原信号输出,比如直流信号,那么就要考虑原信号的输出阻抗有多大、带载能力有多大。带载能力很小就说明输出阻抗越小,运放的输入阻抗要远高于原信号的输出阻抗。如果他们在同一个级别,那么运放的输入偏置电流对原信号影响会非常明显,那么采集的信号和实际采集信号就像差很远了
输入失调电压是叠加在输入信号上的,正负都可能,要考虑对原直流信号的影响。输入失调信号一定要在待处理信号的 1/10 以内。输入失调电压越小,运放价格越贵。
其它
- 纯电池系统考虑耗电要求
交流
首先考虑信号特性
- 交流信号的频率、幅值、以及后续的采集电路所要识别的电压,比如计算放大倍数。1mV、1kHz、采集系统识别1V。意味着需要放大1000倍,那么增益带宽积已经在1MHz了。那么选增益带宽积在1MHz的运放差不多可以满足了。但是收到开环增益、压摆率等等的要求,实际上选择运放的时候还需要乘以一个系数。
- 对电压噪声的有要求的电路,比如音频电路。(手机靠近音响的高频噪声,没有音响输入时音响的低频噪声),一定要考虑电压噪声密度。需要选电压噪声密度比较小的运放。
电源系统
- 电池系统电压不高,选运放首选轨对轨输入输出的,要保证输入幅值的动态范围。采用电荷泵的方式产生负压,成本较高。在考虑工作电压,需要考虑低压供电选择轨对轨输入输出的。
如果不是轨对轨输入输出,动态范围比较小,比如LM1358,5V供电输入动态范围只到3.5,电压再高的话就会被钳位掉,交流信号的话会被削顶或者削底。
第二节 运放基本参数(以AD8551为例)
Input Offset Voltage & Drift
输入失调电压Vos及其温漂
将运放两个输入端接地,理想运放输出为0,但是实际运放输出不为0。将输出增益除以增益得到的等效输入电压称为输入失调电压。
一般定义为:运放输出为零时,两个输入端之间所加的补偿电压。该值反映了运放哪部对称性,对称性越好,输出失调电压越小,运放精度越高,价格也越贵。
图中为一定数量的运放在一定温度和某一确定Vcm下芯片漂移个数,整体呈高斯分布,大部分在典型值附近。
在设计的时候参数以 全温度下的最大值 作为考量,因为我们不知道我们的产品工作在什么样的环境。我们用温漂(温度系数)来表示在温度下Vos的变化,作为输入失调低钠呀的补充,便于计算在给定的工作范围内,放大电路由于温度变化造成的输入失调电压漂移大小。
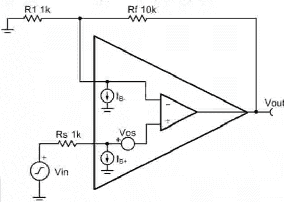
Input Bias Current & Input Offset Current
输入偏置电流和输入失调电流
定义为当运放输出的直流电压为零时,运放两输入端流进或流出直流电流的平均值。
影响:对原信号影响,原信号输出电流有一部分进入运放,如果 $I_b$比较大,对原信号影响比较大。$I_b$ 一般受制于工艺,CMOS、FET一般能做到pA级。输入偏置电流对进行高阻信号放大、积分电路等对输入阻抗有要求的地方有较大影响。输入偏置电流与制造工艺有一定关系。
Ib 和 Vos 等效示意图,Vos可能为正也可能为负,如果为正值,就是在原信号叠加的值,负值就是在原信号减去一个值。运放其实都是线性的,但是由于Vos存在,在时间轴上就会出现一个偏移。
Ib 受温度影响比较明显,是需要重点考虑的参数。
输入失调电流 Ios:是对Ib的补充,当运放的输出直流电压为0时,其两输入端偏置电流的差值。输入失调电流同样反应了运放内部的电路对称性,对称性越好输入失调电流越小。
Input Common-Mode Voltage Range
共模电压输入范围Vcm
运放两输入端与地间能加的共模电压的范围。Vcm 包括正、负电源电压时为理想特性。所谓 “Rail to Rail Input” 就是指输入共模电压范围十分接近电源轨。一般可以低于负电源轨,而稍微低于正电源轨。
输出特性
输出动态范围特性
即输出电压范围,所谓轨对轨输出,即输出Voh、Vol极为接近供电轨,但无法等于供电轨,会有十几mV压差,也与负载有关。
输出电流特性
即运放的带载能力,一般会给出Sink、Source电流大,也有运放只给出短路时的极限电流。
Condition:VS = 2.7 V, VCM = 1.35 V, VO = 1.35 V, TA = 25°C, unless otherwise noted.
- 输出高电平,在100k负载下,输出最小电压在2.685,压降很小很小,不同电压下输出高电平向下拉的电压是不一样的。
- 输出低电平,在100k负载下,输出最大值在全温度下有10mV的差异。
- 短路极限电流 10mA
- 输出带载能力在全温度下 5mA(源电流和灌电流),在设计的时候不能指望这个运放能驱动多大的负载或流进多大的电流。
Slew Rate
压摆率(SR)
即转换速率,其定义为:运放接成闭环条件下,讲一个大信号(含阶跃信号)输入到运放的输入端,从运放输出端测量运放输出上升的速率。
由于在转换期间,运放输入级处于开关状态,所以运放反馈回路不起作用,也就是转换速率与闭环增益无关。
压摆率越大,对应运放的带宽就越高。压摆率与增益带积大的所谓的高速运放,对应的压摆率也要很快。上升下降沿的时间会牺牲掉相当大部分的频率时间。
Gain Bandwidth Product
增益带宽积(GBP)
单位增益带宽定义为,运放的闭环增益为1倍条件下,将一个恒幅正弦小信号输入到运放的输入端,从运放输出端测得闭环电压增益下降3dB(相当于运放输入信号的0.707)所对应的信号频率。
GBP是在处理交流信号非常关注的一个参数,增益和输入信号频率是相关的,输入信号频率✖️增益受制于GBP这个参数,要远小于GBP。
上图的运放在一倍增益下,最大也就只能处理到1MHz了。
Open-Loop Voltage Gain
开环增益(Aol)
定义为当运放工作在线性区时,运放输出电压与差模电压输入电压的比值。
由于差模开环直流电压增益很大,大多数运放差模开环直流电压增益一般在数万倍或更多,用数值直接表示不方便比较,所以一般采用分贝方式记录和比较。
理想运放开环增益为无穷大,实际运放一般在80dB~150dB。
开环增益曲线配和增益带宽积,就可以看出把运放增益设置在哪个范围内是安全的。上图给出的是开环增益、相移和频率的一个关系,当增益过大时,信号相位也会往后有一个偏移。一般设置在左上角三角形区域内比较安全。
Common Mode Rejection
共模信号抑制比(CMRR)
共模抑制比定义为当运放工作于线性区时,运放的差模增益和共模增益的比值。即运放两输入端与地之间加相同信号时,输入、输出间的增益称为共模电压增益AVC,则 CMRR = AV/AVC (差模增益/共模增益)。
共模抑制比是一个极为重要的指标,它能够抑制共模输入的干扰信号。值越大,抑制共模干扰能力越强。高精度运放共模信号抑制比很高。
信号处理频率越高,CMRR越小。所以在高频处理中,需要选用CMRR越大的运放。
Power Supply Voltage Rejection
电源纹波抑制比(PSRR)
定义为当运放工作于线性区时,运放输入失调电压随电源电压的变化比值。即正、负电源电压变化时,该变化量出现在运放的输出中,并将其转换为运放输入的值。
若电源变化 $\Delta Vs$ 时,等效换算电压为 $\Delta V{in}$ ,则 $PSRR=\frac{\Delta V{s}}{\Delta V{in}}$
电源电压抑制比反映了电源变化对运放输出的影响。
但是运放的供电还是要求用LDO提供电源,因为LDO输出相对干净很多,但是运放自身也是有抑制能力的,但是不能指望运放自身的抑制能力去对抗电源的变化。
由上图可知,运放对抗高频噪声是比较难的。
Noise Density
噪声密度
运放本身内部电路固有的噪声,分为电压噪声和电流噪声。参数越小,运放自身引入到系统的噪声也越小。
通常规格书中用 nV/rtHz 和 pA/rtHz 表示。
参数越小,运放自身引入到系统的噪声也越小。1/f噪声,白噪声,目前的机制尚不了解,
频率越低,噪声指标越高。在1kHz以上,变化就比较小了,而且相对平稳。
极限参数
- Supply Voltage
- Input Voltage
- Differential Input Voltage(差模,有些运放厂家不会提供)
- Operating Temperature Range
- Input Current(输入电流很多厂家会不提供,通向反向端可承受电流的极限值,可能会对保护二极管造成损伤,改变运放的参数)
- ESD Susceptibility(静电)
第三节 基本运放电路
同向输入放大电路
此电路要在双电源供电模式下工作,或者直流信号可单电源供电。在运放内部同向输入端和反向输入端都有一个保护的等效二极管,如果单电源工作模式输入交流信号,同向端输入的交流信号负半周就被削掉了。
共模电压输入范围参数,不是运放在任何供电下的电压范围,而是与供电电压相关的。比如共模电压输入范围[-5,5],单电源供电模式,负电源轨就是0,可接受电压范围为[0,VCC]。
- 虚短:V+ = V-
- 虚断:反馈回路根据基尔霍夫定律列等式
由此可得
反向输入放大电路
反向输入放大电路就是输出和输入的相位发生180度的变化。
- 平衡电阻为同向端提供偏置电流回路,阻值要求不严格
- 运放为双电源工作模式或者单电源工作下输入信号为直流信号
由此可得:
差分输入放大(减法器)电路
输入信号通常来自低阻抗源,因为该电路的输 入阻抗由电阻网络决定。通常使用差分放大器来放大差分输入信号并抑制共模电压。共模电压是两个输入共 用的电压。差分放大器抑制共模信号功能的有效性称为共模抑制比 (CMRR)。差分放大器的 CMRR 取决于 电阻器的容差。
差分输入放大电路对运放的要求比较高,尤其是对共模输入抑制比比较高。因为外围电阻精度如果不匹配的话,那么会影响到CMRR。运用差分输入放大电路时,一定要选择高精度电阻。
运用
音频系统、High-side电流检测电路、芯片信号检测、心率信号检测等
电流检测集成芯片内部电阻精度可以做到万分之一,而在外面设置的电阻通常是选择1%的。差分放大电路成本较高,在电流检测电路运用比较少,往往选择集成芯片。
跟随器/射随器
- $R_f$ 对实际应用影响很小,k级电阻,电阻过大的话会引入电阻的热噪声。
- 输入端电阻不仅仅是平衡电阻,对运放输入也是一个保护,可以衰减电流,抗浪涌。限制输入电流,防止接入信号瞬间产生的浪涌电流偏大。
- 相比同向放大电路,反向端没有对地的电阻了。
I-V转换电路
光敏二极管在光照会产生微弱的电流,计算这个电流有两种做法:
- 在二极管输出之后挂一个对地电阻,把电流转换成电压。但是劣势很明显,在电阻阻值的选择上,小电阻输出电流带不动,而电阻大的时候,引入的噪声也特别大。
所以一般在处理光敏二极管,用一个运放做I-V转换,靠反馈回路的 $R_F$ 电阻,把电流转换成电压输出。
这里对运放也是有要求的:
$V_{OS}$ 会叠加在输出上,要小
$I_B$ 会叠加在输出上,要小
- 运放的输入偏置电流 $IB$ 和输入失调电压 $V{os}$ 对输出电压的影响分别为:$IB*R_F$ 和 $V{os}*(1+\frac{R_F}{R_S})$,$R_S$ 为光敏管内阻。
- 故需要选择偏置电流和失调电压均很低的运算放大器。
- 可以单电源供电,输出为正值。
- 电容起滤波和稳定运放(相位补偿)的作用。
同相加法电路(求和电路)
应用:多路音源的叠加
做加法电路的时候很少会引入增益。
反相加法电路
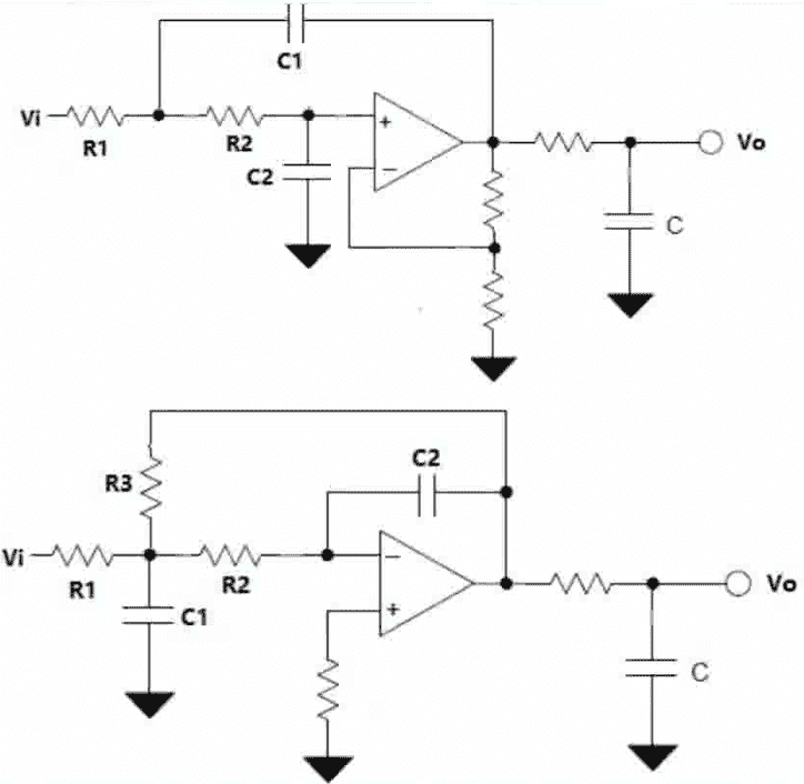
一阶低通滤波电路
- -3dB截止频率都是 $\frac{1}{2\Pi RC}$
- 同相输入电路可以同时加入放大
- 反向输入电路有争议,大部分时候会把 $C_F$ 当作相位补偿电容,防止运放震荡。
- 运放的输入电容、分布电容都会导致相位的滞后,当相位滞后达到一定程度时,就会导致输出的是一个震荡的信号。所以加入一个反馈补偿电容的方式,来破环震荡条件。
很多高阶滤波电路的电阻选择都是非标值,比较复杂,不利于生产。
二阶低通滤波
压控电压源电路和无线增益多路反馈电路。建议用网络提供的工具来直接计算
一阶高通滤波电路
把电容和电阻位置对掉一下。
低阶滤通转折很平缓,和理想的滤通还是有差距的。
























